首頁-閉式循環系統型號-閉式循環系統閉式循環系統

2BW系列液環式真空泵閉路循環系統 |

2BW系列液環式真空泵閉路循環系統 |

2BW系列液環式真空泵閉路循環系統 |

2BW系列液環式真空泵閉路循環系統 |
◆ 閉式循環系統概述:
水環真空泵因其工作原理及結構上的特點使其在化工、制藥等行業得到了廣泛的應用。在正常的應用中,水環真空泵的工作液多采用直排方式,如圖1所示。
水環真空泵排出的水進入大的循環水池或直接排走。這種供水及排水方式連接方便,使用簡單,在實際應用中被較多地采用。
但是如果被抽除的介質中含有有機溶劑、有毒物質等時,采用工作液直排的使用方法存在以下缺點: 因水環泵在抽除氣體時,被抽氣體與工作液混合,排水口排出的水中會含有部分有機溶劑、有毒物質,因水的排放量大,水的排放對環保造成了很大壓力。 含有有機溶劑、有毒物質的水會釋放出有害氣體,加重了對環境的污染。
被抽除的有機溶劑不易回收而被浪費掉。
鑒于以上問題,越來越多的化工、制藥企業采用了水環式真空泵閉路循環系統。

圖1 一般的水環真空泵工作液供應及排放示意圖◆ 水環式真空泵閉路循環系統主要特點如下:
1、 機組作為成套設備供貨,包括氣液分離器、換熱器、機架、內部管線等附件,更利于用戶的安裝,可大大縮短用戶的安裝周期。
2、 工作液可采用水或各種化工溶劑等循環使用,大大減小了化工行業對環境的污染。
3、 如采用所抽除介質作為工作液時,可回收所抽除的介質。
4、 閉式循環系統需根據用戶的入口條件、冷卻水的條件、排氣口的條件等進行設計,屬于非標產品。
◆ 閉式循環系統工作原理:
最基本的2BW系列液環真空泵/壓縮機閉路循環系統如圖2:
被抽氣體從吸氣口進入液環真空泵/壓縮機,經液環真空泵/壓縮機壓縮后與部分工作液一起進入氣液分離器,在氣液分離器內氣液兩相得到分離,氣體從排氣口排出,工作液經換熱器被液環泵/壓縮機吸入進行循環使用。
液環泵在工作過程中會產生熱量,主要熱量包括:真空泵/壓縮機的無效功率;吸入氣體溫度較高帶來的熱量;吸入氣體含有可凝性氣體在壓縮過程中釋放出相變熱。換熱器的主要作用是通過冷卻水冷卻工作液,使工作液溫度保持在合理的范圍之內。 |

圖2:液環真空泵閉環系統基本流程圖 |
◆ 閉式循環系統設備組成:
液環真空泵/壓縮機閉路循環系統主要部件包括:
· 液環真空泵/壓縮機
· 氣液分離器
· 換熱器
· 共用底盤
· 內部管線
◆ 在使用中可根據實際情況選擇安裝以下附件:
1、 吸氣口真空止回閥。為防止真空泵/壓縮機停機時返流,一般需在泵的入口處安裝真空止回閥或氣動閥門等。
2、 吸氣口真空表或壓力傳感器。為便于觀察泵吸氣口的壓力,可在泵吸氣口安裝真空表。如需根據吸入壓力進行控制動作,應在泵吸氣口安裝壓力傳感器。
3、 吸氣口過濾器。如系統及管路中可能會有異物進入泵內,應在泵吸氣口安裝過濾器或濾網。
4、 分離器溢流口。可將多余的工作液從氣液分離器中排出。
5、 分離器補液口。如工作液不足時可從補液口適當補充工作液。
6、 分離器液位計。可觀察分離器內的液位,如需液位自動控制,則應安裝帶信號輸出的液位計、自動溢流或補液裝置。
7、 分離器壓力表。如分離器內可能會產生壓力,應在分離器上安裝壓力表。
8、 溫度計。如需觀察工作液入口溫度,應在工作液管路中安裝溫度計。
9、 工作液增壓泵。如泵的工作液供應不足或工作管路阻力較大時可安裝工作液增壓泵。
10、工作液控制閥門。如工作液供應可能會過大時應在工作液管路中安裝控制閥門。
11、汽蝕保護管路。如真空泵的吸入壓力接近工作液的飽和蒸汽壓,應在真空泵與分離器之間安裝汽蝕保護管路。
12、如作為壓縮機使用時,應在壓縮機的吸排氣管路之間安裝平衡管路及相應閥門附件。
13、吸氣管路、排氣管路、工作液管路截止閥。如液環真空泵/壓縮機設計為多臺泵并行使用,共用分離器時,應在吸氣管路、排氣管路、工作液管路安裝截止閥。
14、排氣冷凝器。如需對排氣口可凝性氣體進行捕集或回收,可在氣液分離器排氣口安裝冷凝器。
15、如有其他特殊要求時,可安裝相應附件。
◆ 基本型式:
1、 工作液采用水或其它液體,被抽介質不回收。
流程圖如圖2
2、 工作液采用被抽介質,排氣口增加排氣冷凝器。
流程圖如圖3
我們已成功地應用了甲醇、乙醇、乙二醇、甲苯、二甲苯、丙酮、丙烯腈、二氯甲烷、氯仿、四氯化碳等溶劑作為液環真空泵的工作液。

圖3 液環真空泵閉環系統流程圖 (用于回收溶劑)
◆ 設備選型注意事項:
因液環真空泵/壓縮機的選型需根據詳細的工況條件進行計算,如需我公司進行設計選型,請務必提供詳細的工況條件。
2BW系列液環式真空泵閉路循環系統是由2BV型水環式真空泵或2BE系列液環真空泵及汽水分離器、換熱器及各類管路附件組成的成套設備。其相對于單臺液環真空泵而言,安裝更加方便。因工作液可循環使用,該系統大大減小了工作液的消耗和對環境的污染,因此在所抽除氣體中有毒,所抽除氣體含有有機溶劑等各種場合具有明顯優越性。在大多使用場合均可采用液環真空泵閉路循環系統。
液環真空泵閉路循環系統工作液可采用多種介質:水,甲醇、乙醇、二甲苯、苯胺、丙酮等有機溶劑,變壓器油等。
| N1.2 |
吸氣口 |
N2.2 |
排氣口 |
N3.3 |
工作液補液口 |
| N4.2 |
溢流口 |
N4.6 |
排空/總排空 |
N5.0 |
冷卻液入口 |
| N6.0 |
冷卻液出口 |
|
|
|
|
| 010 |
真空泵 |
012 |
壓力表 |
013 |
閥門 |
| 030 |
電機 |
060.1 |
電機皮帶輪 |
060.2 |
泵皮帶輪 |
| 080 |
分離器 |
130 |
換熱器 |
140 |
底盤 |
| 160 |
吸氣管路 |
163 |
真空止回閥 |
170 |
排氣管路 |
| 230 |
液位計 |
242 |
閥門 |
244 |
閥門 |
| 246 |
閥門 |
249 |
閥門 |
260 |
工作液管路 |
| 280 |
工作液管路 |
360 |
地腳螺栓 |
420 |
溫度計 |
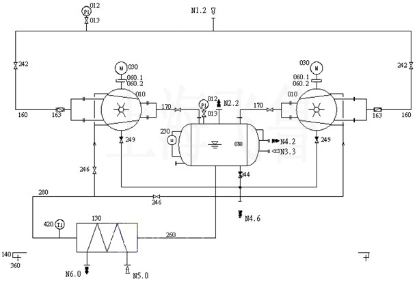
2BW系列液環式真空泵閉路循環系統(一開一備)流程圖
氣體由系統入口法蘭 N1.2 吸入。氣體被壓縮攜帶部分工作液,通過排氣管線(170)排至分離器(080),在分離器內汽水分離。氣體被壓縮至排氣壓力后,通過法蘭口N2.2排出系統。分離器(080)配帶液位計(230),用以指示分離器內液位。 分離器內液位由液位計(230)指示,正常液位限定在最高、最低液位標示之間(液位計的可視范圍)。若液位過低,通過補液口N3.3補充工作液;若液位過高,通過溢流口N4.0排液,以此保證分離器內液位。
排空口N4.6用于徹底排凈分離器(080)和真空泵(010)內的液體。
工作液用于形成真空泵的液環。工作液通過管線(260),自分離器(080)流入換熱器 (130),冷卻后通過管線(280)返回真空泵。在此過程中,壓縮產生的熱及隨被抽氣體 帶入的熱被釋放掉。該閉環機組設計為兩臺真空泵(010)共用一臺分離器(080)和一臺換熱器(130)(真空泵一開一備),一臺真空泵工作時,備用泵的吸氣管路和排氣管路上的蝶閥須關好。正常多采用一臺真空泵(010)配套一臺分離器(080)和一臺換熱器(130)。
相關產品推薦:
ZF系列真空負壓站 羅茨水環真空機組 2BV型水環式真空泵 WX型無油旋片式真空泵
2X型旋片式真空泵 |